搜索
首頁
關于我們
産品中心
返回
C型釘系列
床網夾系列
碼釘系列
配套工具手動及氣動
産品視頻
新聞動态
返回
公司新聞
行業動态
企業文化
聯系我們
首頁
關于我們
産品中心
返回
C型釘系列
床網夾系列
碼釘系列
配套工具手動及氣動
産品視頻
新聞動态
返回
公司新聞
行業動态
企業文化
聯系我們
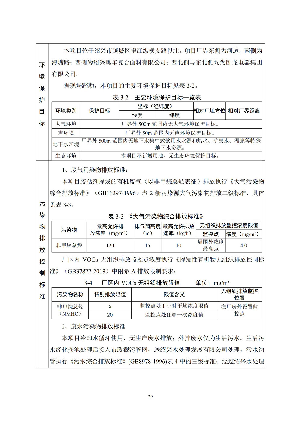
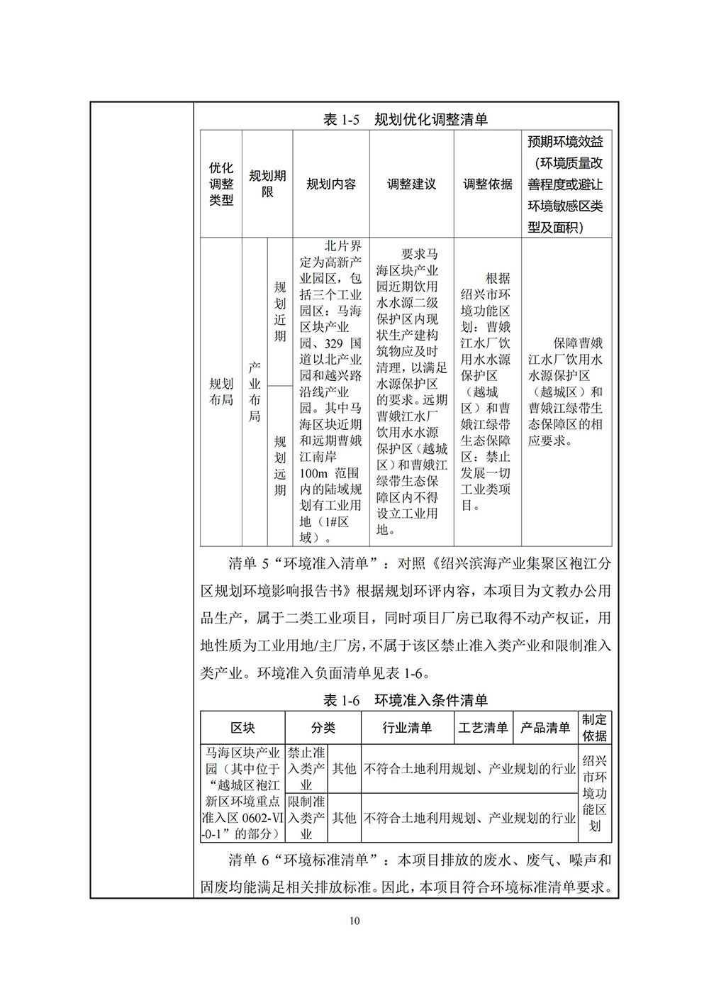
紹興飛達釘業有限公司年産15000噸碼釘、C型釘、沙發彈簧扣等文教、家裝用專用部件産品技術改造項目公示
欄目:公司新聞
發布時間:2022-07-18
上一篇: 沒有了
下一篇:
對于U型釘,你了解多少?